交流 人民教师理应争当新时代好教师 (1人在浏览)

  • 主题发起人 主题发起人 361
  • 开始时间 开始时间

361

学前班
注册
2015-02-10
消息
85
反馈评分
10
点数
0
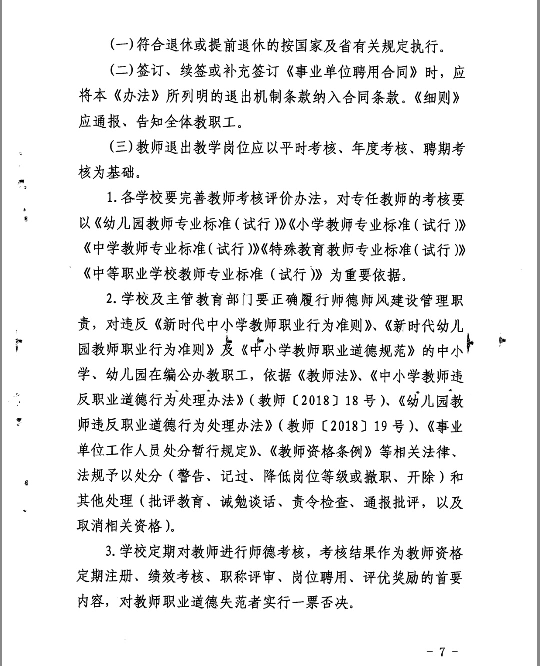
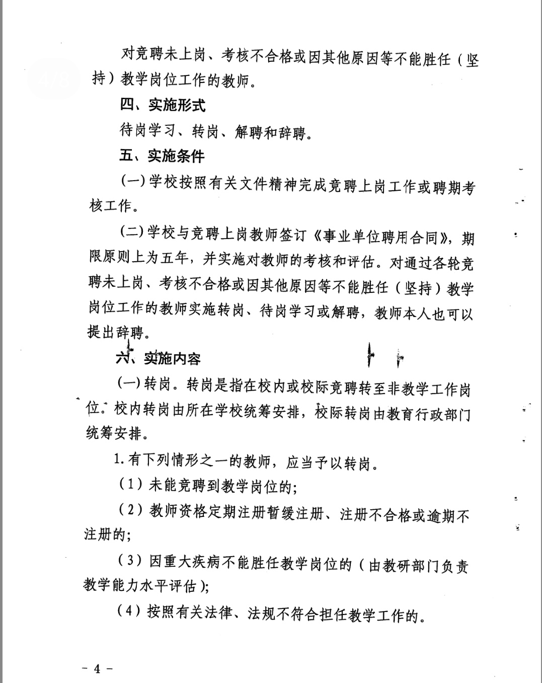
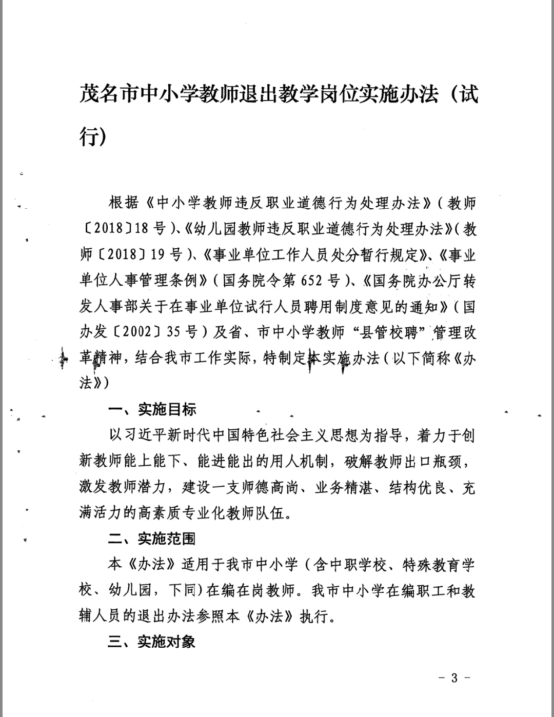
近日,静心学习《茂名市中小学教师退出岗位的实施办法》,略有所得。一,人民群众对教育质量前所未有的关注。二,政府对老师管理前所未有的关注。三,教师自我期盼前所未有。
打破铁饭碗,是撬动教育质量的杠杆。且行且珍惜。祝大家好运!少点啰嗦,多点理应。
 

附件

  • IMG_20190712_155045.jpg
    IMG_20190712_155045.jpg
    254.7 KB · 查看: 1,181
  • IMG_20190712_155116.jpg
    IMG_20190712_155116.jpg
    168.5 KB · 查看: 1,211
  • IMG_20190712_155132.jpg
    IMG_20190712_155132.jpg
    274.4 KB · 查看: 1,247
  • IMG_20190712_155151.jpg
    IMG_20190712_155151.jpg
    262.4 KB · 查看: 1,208
  • IMG_20190712_155215.jpg
    IMG_20190712_155215.jpg
    332.6 KB · 查看: 1,258
  • IMG_20190712_155230.jpg
    IMG_20190712_155230.jpg
    296.1 KB · 查看: 1,207
  • IMG_20190712_155248.jpg
    IMG_20190712_155248.jpg
    362.8 KB · 查看: 1,218
  • IMG_20190712_155310.jpg
    IMG_20190712_155310.jpg
    285.1 KB · 查看: 1,116
大家都喜欢闲聊,认真看的不多。
 
近年来,教育界听得最多的一个词就是“县管校聘”,2015年,教育部在全国15个省份设立19个改革示范区,试行义务教育学校教师“县管校聘”,计划2020年全国推广。不管老师们接不接受,“县管校聘”真的要来了。

什么是“县管校聘”?换个通俗点的名字就是共享教师,为了促进教师交流轮岗,将教师关系归于县级教育局并由教育局直接管理,而后由学校聘任,从而使教师从过去的某学校的“学校人”变为县义务教育系统的“系统人”,实行“县管校聘”改革后,公办义务教育学校的老师将几乎不会再有一辈子都在某学校从教这样的事情了。

u=2566966011,3020361178&fm=173&app=25&f=JPEG

实行“县管校聘”这一举措的初衷在于优化县域内教师资源配置,解决各校师资不均衡、教育水平参差不齐的现状,促进县域内义务教育均衡发展。然而,在各地的执行过程中,个别学校的一些具体实施方案却变了味,也引起了巨大的争议......

比如某地区某学校在执行“县管校聘”政策时,采用了一个办法:在二轮竞聘时,要求学校老师在直接聘用和首轮竞聘剩下的老师中投票,选出五个不合格的同事。如此简单粗暴的做法不仅为难了老师,伤害了老师的教育热情,更重要的是破坏了教育生态……

u=2971178136,764588824&fm=173&app=25&f=JPEG

相信很多人对前些年搞得轰轰烈烈的绩效工资改革记忆犹新,绩效工资改革,原本倾向一线教师的分配政策,一转两回三割,“一线”在稀里糊涂中成了“底线”,成型后的实际分配,依然是按权力大小从高到低,工作实绩基本可以忽略。

这次的“县管校聘”也将重蹈覆辙,因为“县管校聘”必定要经过一个竞聘的程序,而竞聘很难实现公平量化且具体由学校层面操作,丑陋的一幕将更为刺眼,即领导们岿然不动,而普通教师战战兢兢。

教育改革不能理想化,拍拍脑门就决定了?想问一下提出和制定这一政策的专家领导们,实行县管校聘之后,老师们的家庭生活怎么安排呢?家安在什么地方?今年在这个乡镇,明年就有可能换了另外一个地方,总不能每天跑几十里路去上班吧?总不能人为的制造大量的两地分居吧?老师也有孩子要带,不能让孩子整天跟着自己调换学校吧?

u=40836890,889219998&fm=173&app=25&f=JPEG

实现教育资源均衡,“县管校聘”也只是权宜之计,并不能从根本上改变总体优秀教师短缺问题。只有提高教师地位和待遇,吸引更多优秀人才进入教师队伍,从整体上改善教师队伍素质,才是实现教育均衡的终极手段。

任何一项教育改革最起码的要给老师一个安稳的工作环境,要给老师最起码的人格尊重。中国复兴需要教育,教育的主体是教师,能让教师安心去教书育人才是教改的大方向!少折腾吧!中国教师已经不起折腾了,救救老师!救救教育吧!
 
这几天不是都在学习朱校长的不当老实人的通报吗?
 
这几天不是都在学习朱校长的不当老实人的通报吗?
猜朱校长这时候会不会在家里磨刀呢?
 
县管校聘,关键公正!
县管校聘,按目前电白的情况来看,我几乎看不到公正二字~看到的只是无边的黑暗…县管校聘之后,校长的权力将无限放大,掌握教师的生死大权,四五十岁以上的教师若聘不上,等待的只有下岗,也可以说是等死,因为他们毫无赖以生存的技能,也只能无限巴结,放下人格和尊严,卑微,委屈求全地活着。校长更加地放肆,因为无人敢监管。就好像黄岭的太子教师一样,巴结好校长,肆意迟到早退与旷工,正式在编老师既然任天然科,学校聘代课老师来任教主科,活久见,谁敢举报?
 
县管校聘,按目前电白的情况来看,我几乎看不到公正二字~看到的只是无边的黑暗…县管校聘之后,校长的权力将无限放大,掌握教师的生死大权,四五十岁以上的教师若聘不上,等待的只有下岗,也可以说是等死,因为他们毫无赖以生存的技能,也只能无限巴结,放下人格和尊严,卑微,委屈求全地活着。校长更加地放肆,因为无人敢监管。就好像黄岭的太子教师一样,巴结好校长,肆意迟到早退与旷工,正式在编老师既然任天然科,学校聘代课老师来任教主科,活久见,谁敢举报?
先让那些四五十岁的评上高级的老师不要去抢着当职员,乐于当教师再说。
 
先让那些四五十岁的评上高级的老师不要去抢着当职员,乐于当教师再说。
能当职员的高级老师已经是校长的Vip客户了,随便的老师能当职员吗?就好比黄岭的太子老师一样,正式在编教师,在不足一百学生的小学校,能任教天然科,顾代课老师教主科⋯这份力量,几人能办得到
 
县管校聘,按目前电白的情况来看,我几乎看不到公正二字~看到的只是无边的黑暗…县管校聘之后,校长的权力将无限放大,掌握教师的生死大权,四五十岁以上的教师若聘不上,等待的只有下岗,也可以说是等死,因为他们毫无赖以生存的技能,也只能无限巴结,放下人格和尊严,卑微,委屈求全地活着。校长更加地放肆,因为无人敢监管。就好像黄岭的太子教师一样,巴结好校长,肆意迟到早退与旷工,正式在编老师既然任天然科,学校聘代课老师来任教主科,活久见,谁敢举报?
县管校聘,校长袋子又满了
 
想把老师校长迫疯到散步的前奏。
现在中小学95%以上都是女教师,绝大部分胆小如鼠,若吓出病来问题大了。这么多部门机构单位没搞这个东东,而老师究犯了谁,拿她们开刀?
 
近日,静心学习《茂名市中小学教师退出岗位的实施办法》,略有所得。一,人民群众对教育质量前所未有的关注。二,政府对老师管理前所未有的关注。三,教师自我期盼前所未有。
打破铁饭碗,是撬动教育质量的杠杆。且行且珍惜。祝大家好运!少点啰嗦,多点理应。

某领导的狗,为了恐吓弱势老师,转移朱校长事件注意力,鉴定完毕。
爬鲁老宝
 
以后校长便能一手遮天,朝中有人的,便能正式教师教天然科,学校再聘请代课老师来任教主科,就像黄岭镇官某小学的太子爷,肆无忌惮地迟到早退,校长还会打掩护,教办睁一只眼闭一只眼,平民教师便在一线做生做死~
 
这个官某学校校长嫌命长了。教育局该做事了
 
在电白当教师,感觉是在作死,待遇低,领导官僚作风又严重,吃力又不讨好
 

正在浏览此帖子的用户

后退
顶部