爆料 原来电白一中有乾坤高照!黑马助跑! (3人在浏览)

花蓝的花儿香

幼儿园
注册
2020-09-15
消息
5
反馈评分
2
点数
0
性别
@所有人
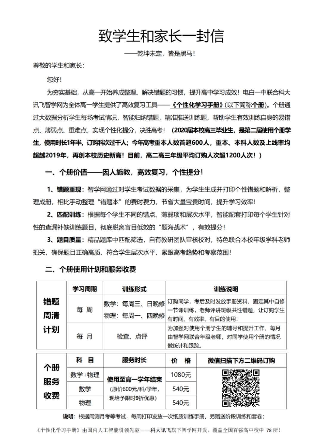
尊敬的各位家长,您好!《个性化学习手册》在19年初电白一中开始应用,每届高三毕业生订购科次都超千人,19年、20年高考成绩均创本校新高,获得众多师生家长认可。经过两届高考检验,该手册对提高学生复习效率,提升高考成绩确有很大帮助!目前,高三高二已完成本学期订购,各年级订购科次超1300科次!
个册资料是在校内印发纸质的、个性化的、每周发放一次的,根据每周测试的错题薄弱项和学生水平,配套的优质训练题,同时固定晚修训练和检查。既有每场考试的数据分析,也有针对性训练,做到错一练二,由易到难,查漏补缺,提升成绩!
当前,针对高一新生,开启数学、物理的全面应用,帮助同学尽早夯实基础,查漏补缺,为以后复习备考和成绩提升做好准备。周日晚修已给全年级学生发放了数学个册进行免费试用体验。
为方便科任老师应用,助力孩子未雨绸缪, 赢在高考起跑线,建议有条件的学生家长积极订购,本次数学月测的个册也将第一时间给订购学生发放,后续每周常态发放。
价格优惠:原价600元/科/学年,高一限时九折优惠。即单科540元/人/学年;双科1080元/人/学年。(持续使用至整个高一结束)
订购方式:直接扫描<一封信>图片上二维码,选择孩子班级、输入姓名,选择科目,支付即可成功订购。
mmexport1601362768838.jpg
 
几百块一学科的资料,价值不菲啊,只是是否真的物有所值???个人觉得真心不便宜啊。
 
提高一分,干掉千人。见仁见智,哈哈。
 
快快参加。。。清华北大在招手了。。。连一中都用这招,电白的教育算是进步了很多。。。加油。。。。​
 
自己订的资料不能占用上课时间
自己订的资料,可以上课评讲,是个优秀老师。
不是专业,郑重讨论教育。
但是是专业的,没有多少个凭心发表意见。
 
那不订资料的同学岂不是上课时间无所事事。我觉得对他们不公平。
 
要么印刷给全部同学,大家免费使用,这样占用上课时间来评讲可以接受。要么你就拿放学后的时间或者周六日的时间去跟订了资料的同学来评讲。
 
那不订资料的同学岂不是上课时间无所事事。我觉得对他们不公平。
我重复我观点,可以评讲资料的老师,是优秀老师。可是你既然敢提出这样质问 ,你也得个值得尊敬的人。
 
订资料没错,但也不能巧立名目,脱离市场价格吧
 
你们这样一闹估计电白一中又叫停这项交易,没有了这套资料,影响了老师的收益和心情受到了波动,近三年因为这套资料影响了高考成绩,家长要负责,老师保证不买此料,高考必败,电白教育。
 
处处受阻挠,电白教育一哥当定了。
 
支持正常的课外资料订购!不支持非正常的资料订购!
正常与不正常!这个就得靠校长,老师的良心了!
 
需要配套哪些资料练习,只有一线老师才有发言权。单靠几本课本就考本科,痴人说梦吧,除非全省全国都去掉资料,不允许使用,但可能吗?有哪个高考状元做完的资料不是堆成山的。
 
呀,以前我读书的时候,每科配套的资料都有两本,都是学校统一订的,哪时候学校还可以订资料的,好像9科18本才几十块钱,听说学校去订可以打六折左右,现在学校不可以订资料了,学生自己去买,一点折都没得打,还不能统一,老师讲评不了,哪时学校还不时印些试卷给我们用,都是免费的,不像现在要收费的,真不知家长们闹来闹去,好处都给谁拿去了
 
众筹买一套。。然后拿去让人家复印。。这样可以么Biggrin@2x

在水东复印一套资料比买一套的价钱还贵Biggrin@2x


记得在以前,学校的老师和科任组是自己出题印刷试卷来给学生做的。

如果这套资料真的好用,学校出资买一套,然后让印刷厂印刷出来给学生用。。。。。
不过,这里有一个侵犯版权的法律问题,呵呵,
改一下题型、顺序、数字,名称。。。之类,我猜问题不大吧

算了,我没有看见,大家也没有看见,是不?
只要抱着“一切为了学生”,怎么做都不会有问题了;如果只是抱着“一切为了掏学生荷包”,那怎样做都是大问题!!!
 
最后编辑:

正在浏览此帖子的用户

后退
顶部